3月21日,CDE發布3項指導原則,分別為:
為鼓勵新藥研發,在國家藥品監督管理局的部署下,藥審中心組織制定了《治療卵巢癌新藥臨床研發技術指導原則(試行)》(見附件)。根據《國家藥監局綜合司關于印發藥品技術指導原則發布程序的通知》(藥監綜藥管〔2020〕9號)要求,經國家藥品監督管理局審查同意,現予發布,自發布之日起施行。
特此通告。
附件:治療卵巢癌新藥臨床研發技術指導原則(試行)
國家藥監局藥審中心
2023年3月20日
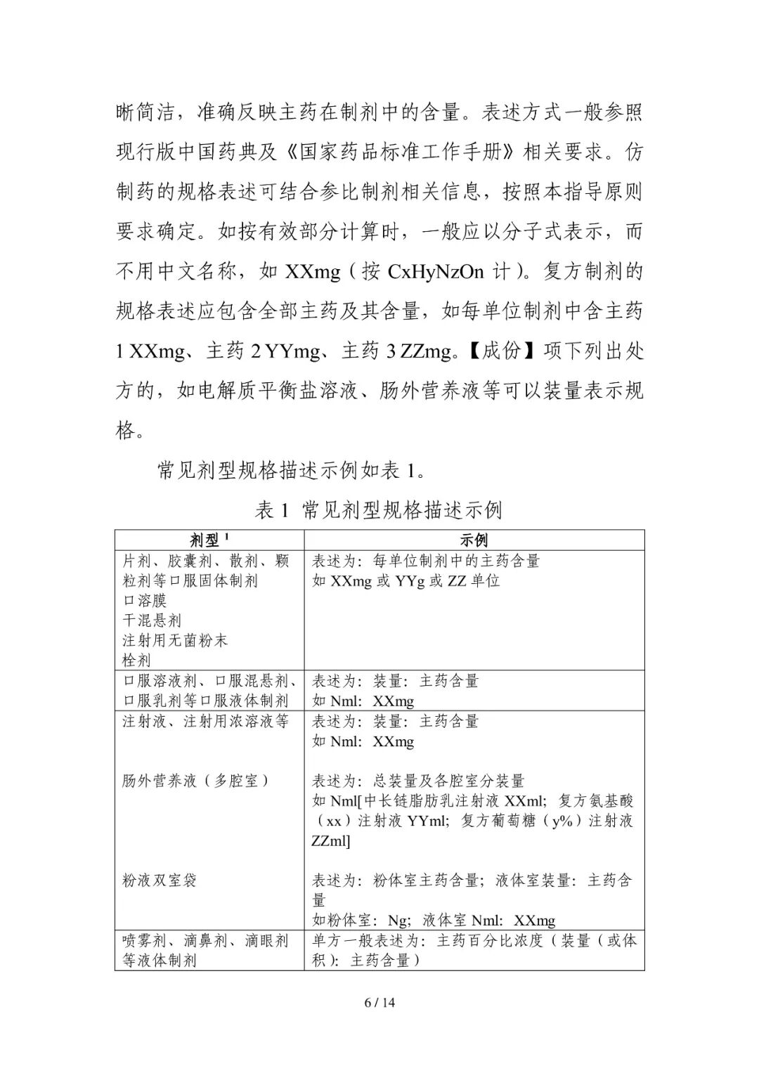
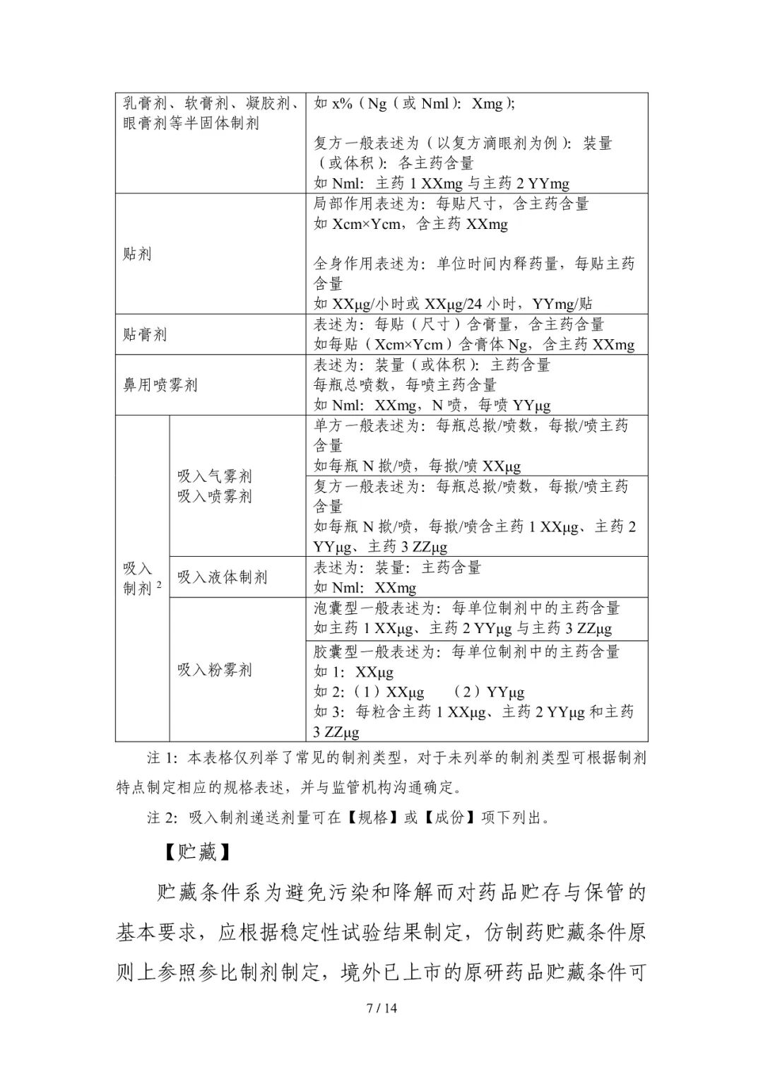
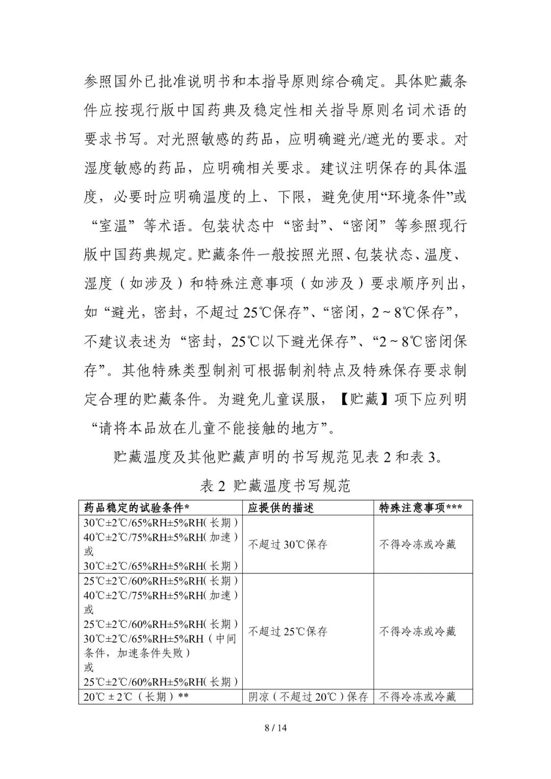
為加強藥品說明書及標簽的規范管理,促進企業有序開展起草和完善說明書及標簽中藥學信息的相關工作,在國家藥品監督管理局的部署下,藥審中心組織制定了《化學藥品說明書及標簽藥學相關信息撰寫指導原則(試行)》(見附件)。根據《國家藥監局綜合司關于印發藥品技術指導原則發布程序的通知》(藥監綜藥管〔2020〕9號)要求,經國家藥品監督管理局審查同意,現予發布,自發布之日起施行。
特此通告。
附件:化學藥品說明書及標簽藥學相關信息撰寫指導原則(試行)
國家藥監局藥審中心
2023年3月20日
為指導企業研發,統一審評尺度,助力ICH《Q13:原料藥和制劑的連續制造》指導原則在國內實施,在國家藥品監督管理局的部署下,藥審中心組織起草了《化藥口服固體制劑連續制造技術指導原則(試行)》(見附件)。根據《國家藥監局綜合司關于印發藥品技術指導原則發布程序的通知》(藥監綜藥管〔2020〕9號)要求,經國家藥品監督管理局審查同意,現予發布,自發布之日起施行。
特此通告。
附件:化藥口服固體制劑連續制造技術指導原則(試行)
國家藥監局藥審中心
2023年3月20日
*點擊文章最下方“閱讀原文”,查看原文,下載附件
*查看更多信息請登錄CDE官網

