2月13-16日,CDE發布6項指導原則,分別為:
《放射性體內治療藥物臨床評價技術指導原則》
《原發性膽汁性膽管炎治療藥物臨床試驗技術指導原則》
《溶瘤病毒產品藥學研究與評價技術指導原則(試行)》
為了指導申辦者科學合理的設計真實世界研究,明確真實世界研究方案撰寫的技術要求,藥審中心組織制定了《藥物真實世界研究設計與方案框架指導原則(試行)》(見附件)。根據《國家藥監局綜合司關于印發藥品技術指導原則發布程序的通知》(藥監綜藥管〔2020〕9號)要求,經國家藥品監督管理局審查同意,現予發布,自發布之日起施行。
特此通告。
附件:藥物真實世界研究設計與方案框架指導原則(試行)
國家藥監局藥審中心
2023年2月6日
為指導我國放射性體內治療藥物的臨床研發,提供可參考的技術標準,在國家藥品監督管理局的部署下,藥審中心組織制定了《放射性體內治療藥物臨床評價技術指導原則》(見附件)。根據《國家藥監局綜合司關于印發藥品技術指導原則發布程序的通知》(藥監綜藥管〔2020〕9號)要求,經國家藥品監督管理局審查同意,現予發布,自發布之日起施行。
特此通告
附件:放射性體內治療藥物臨床評價技術指導原則
國家藥監局藥審中心
2023年2月6日
國家藥品監督管理局藥品審評中心
2023年2月14日
根據《國家藥監局綜合司關于印發藥品技術指導原則發布程序的通知》(藥監綜藥管〔2020〕9號)要求,經國家藥品監督管理局審查同意,現予發布,自發布之日起施行。
特此通告。
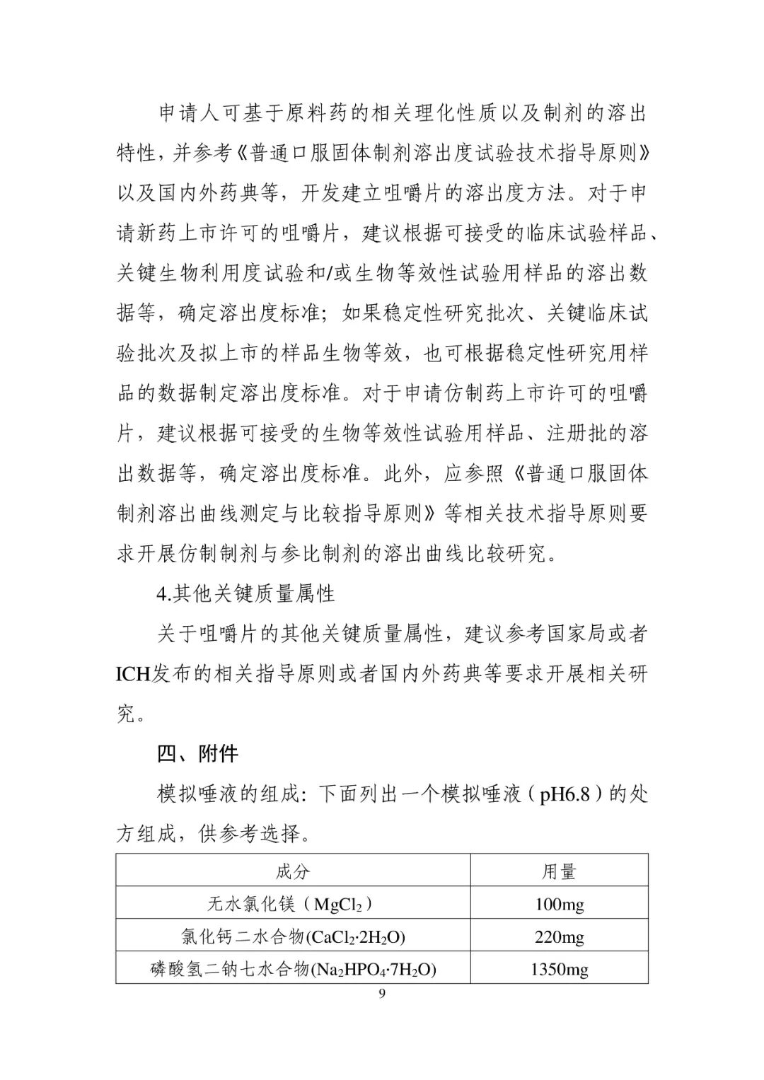
附件:咀嚼片(化學藥品)質量屬性研究技術指導原則(試行)
國家藥監局藥審中心
2023年2月6日
特此通告。
附件:急性髓系白血病新藥臨床研發技術指導原則
國家藥監局藥審中心
2023年2月10日
為規范和指導原發性膽汁性膽管炎(PBC)治療藥物臨床試驗,提供可參考的技術規范,在國家藥品監督管理局的部署下,藥審中心組織制定了《原發性膽汁性膽管炎治療藥物臨床試驗技術指導原則》(見附件)。根據《國家藥監局綜合司關于印發藥品技術指導原則發布程序的通知》(藥監綜藥管〔2020〕9號)要求,經國家藥品監督管理局審查同意,現予發布,自發布之日起施行。
特此通告。
附件:原發性膽汁性膽管炎治療藥物臨床試驗技術指導原則
國家藥監局藥審中心
2023年2月10日
根據《國家藥監局綜合司關于印發藥品技術指導原則發布程序的通知》(藥監綜藥管〔2020〕9號)要求,經國家藥品監督管理局審查同意,現予發布,自發布之日起施行。
特此通告。
附件:溶瘤病毒產品藥學研究與評價技術指導原則(試行)
國家藥監局藥審中心
2023年2月10日
*點擊文章最下方“閱讀原文”,查看原文,下載附件
*查看更多信息請登錄CDE官網
—關于有濟醫藥— 業務聯系:13636617420 招聘聯系:18920495817 網址:http://yugenmed.com
天津有濟醫藥科技發展有限公司(簡稱有濟醫藥)是凱萊英醫藥集團(股票代碼:002821.SZ / 06821.HK)旗下聚焦于新藥的藥理、毒理、藥代評價領域,為創新藥物研發提供早期成藥性篩選、臨床前藥理毒理整包評價、臨床階段臨床藥理學研究與生物樣品檢測服務的CRO公司。總部位于天津經濟技術開發區,在上海浦東新區自貿壹號生命科學園設有實驗室,總設施面積超過13000㎡。
有濟醫藥憑借對國內外法規的深層理解、對藥物開發與評價策略的精準分析、豐富的新藥評價實戰經驗、完善的質量管理體系,為國內外新藥研發機構和制藥企業提供覆蓋藥理、毒理、藥代評價的全流程、一站式臨床前及臨床研究技術服務。

